Managing your Service Portfolio
Service entities are the core of the CMDB. Organizations define their IPK and workflow management operations in terms of a set of services designed to support one or more business needs.
This set of services is known as the Service Portfolio. In ASM Core, service entities can be one of the following types:
Services
Service Actions
Service Bundles
ITIL and Service Management
ITIL (Information Technology Infrastructure Library) principles recommend that IT departments manage IT as a set of services rather than simply as a series of technologies and components. More specifically, ITIL highlights the importance of managing services across their entire lifecycle from request to retirement. This enables IT departments to gain a comprehensive view of all the services they provide and optimize service delivery. To achieve this, IT organizations need to implement effective Service Management.
ASM is Pink Elephant certified (ITIL v3 and v4) for Service Catalog, Service Configuration, and Service Request Management along with many additional ITIL v3 and v4 practices.
An IT service refers to an IT offering that an organization’s Users subscribe to and that is designed to support one or more business processes (for example, communication or information backup). Examples of services provided by IT departments include: network, storage, email, intranet, internet and phone messaging.
A Service Portfolio, as defined in ITIL, is “the complete set of services that are managed by a Service Provider”. It holds all services your organization provides; past, present, and future. It includes three components, which correspond to the three lifecycle phases of a service:
Service Pipeline – proposed services or those in development (those services are not yet available to Users).
Service Request Catalog – services in use or available for deployment (typically visible to users through a service portal) – these are the services that Users can browse, and request if needed.
Retired Services – services that are no longer in use. Although retired services are no longer visible or available to Users, they still need to be recorded in the CMDB.
ITIL v4 changes the focus a bit. Where ITIL v3 placed the focus on lifecycles, v4 places the focus on building and creating value.
Basic Service Portfolio Components
The process of managing services throughout their lifecycle is referred to as Service Management or Service Portfolio Management.
The Portfolio should contain all information relating to the services offered by the IT department, including their lifecycle status (such as: analyzed, approved, developed, released, or retired), with each status corresponding to one of the three phases above.
For example, while a service is in design phase, it is part of the Service Pipeline and is not visible to users; once a service is approved and resourced, it is integrated into the Service Request Catalog and becomes available to users.
A Service Portfolio system should maintain information about each service that it manages. This information includes, for example, the service’s title, its description, its cost, and the business case supporting it. Recording this information helps IT departments control their Service Portfolio and manage it more efficiently.
Information about a Service Portfolio is typically recorded in the CMDB, which is a cornerstone of an IT Service Management implementation. The Service Portfolio should be fully integrated into the CMDB so that you can view all the services that you provide to the business and visualize the relationships between those services and the underlying infrastructure components that support them. This includes the services in the process of being designed as well as services that have been retired.
The structure of the CMDB is important because it affects the way your IT Service Portfolio Management system works. The ASM Core CMDB is designed to meet this requirement. The Service Portfolio Management capability offered by ASM Core aligns with the ITIL, enabling IT departments to implement effective service management, improve compliance, build value, and apply best practices.
Service Portfolio Management Entity Types
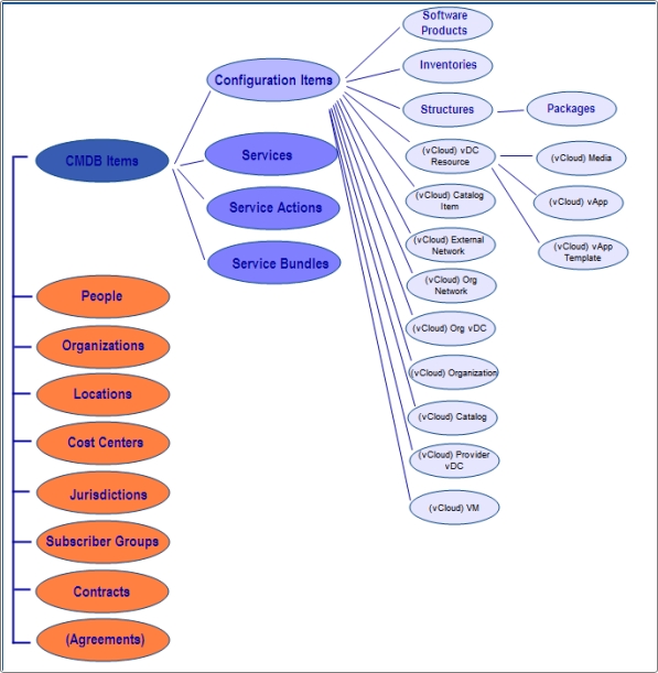
ASM Core’s CMDB is structured as follows:

Related CMDB Entity Types
The CMDB entity types relating to Service Portfolio Management include services, service actions and service bundles. Services, Service Actions and Service Bundles can each have a different portfolio status, such as In design, Live, or Retired.
The following diagram illustrates how Services, Service Actions and Service Bundles are related.

Service Management and the Self Service Portal
ASM provides a Self Service Portal, which is a web-based interface that offers Users of the IT department a range of options, including support for the direct ordering of service entities.
The Service Request Catalog in Self Service Portal provides details about each service available, including access authorizations, pricing, and target audience.
Users order Service Actions and Service Bundles through Self Service Portal (analysts can do so from ASM Core).
Each Service Action and Service Bundle can be linked to one or more Subscriber Groups, which are composed of people (typically Users) and/or organizations. You can restrict service actions or bundles to members of the Subscriber Group(s), or make them available to all Users. Each Service Action can also be linked to a call template or a workflow template within the main application. This template is used when a User requests the Service Action (directly or through a Service Bundle).
The diagram below summarizes the structure of the Service Portfolio Management solution in ASM Core, where the entities available through the Self Service Portal are circled.

Managing the Service Request Catalog
An important component of the Service Portfolio is the Service Request Catalog. The Service Request Catalog consists of all that which is currently available to Users to order. The catalog is listed and presented visually as Service Actions linked to a request template, ticket template, download, or web link in the Self Service Portal. Each of the Service Actions is linked to a parent service.
Service Actions and Service Bundles are used, in particular, to design and make services available in your Service Request Catalog.
Using Portfolio Statuses
ASM is preconfigured for the following lifecycle stages for services in the Service Portfolio: Service Pipeline, Service Request Catalog, and Retired Service. You can create new ones or rename existing ones.
When adding service entities, analysts can choose a Service Portfolio Status to indicate the stage at which this service entity is at, such as In Design, Live, or Retired. This allows you to flexibly manage the design, deployment, and retirement of every Service you provide as part of your Service Portfolio. As part of defining the portfolio status, you can specify whether that status is included in the Self Service Portal Service Request Catalog.
Linking Subscribers
You can make Service Actions or Service Bundles available for all Users to order from the Service Request Catalog, or restrict them to linked Subscribers. You can define and link Subscriber Groups. These are the defined sets of Users and Organizations who may order a service.
Linking a Call or Workflow Template
You can also link a Call Template or Workflow Template with a Service Action to route or process an order of a particular Service Action or Bundle made through the Self Service Portal. When a User logs a call or request for a particular service action or service bundle, it is received in the main application as a Service Order.
Settings for Service Portfolio Management
In addition to setting up the CMDB, system administrators can also set up the following for managing the service portfolio:
CMDB Item Types provided for managing service items, that is, Services, Service Actions, and Service Bundles
Service Portfolio Statuses to set the lifecycle status of the service item within the service portfolio and the service item’s visibility on the portal Service Request Catalog
Service Cost Types to link a cost type to a service item
Service Periods to define a time period to a service item
Besides these settings the system administrator can also apply settings relating to the Service Request Catalog, service orders, and the ability for Users to order service items through their Self Service Portal security role.
Tasks in Managing the Service Portfolio
To find out more about managing your service portfolio, explore the following topics:
Was this helpful?
