Managing your CMDB
In the System Administration module of ASM Core, there are several aspects of functionality that you can set up to monitor and maintain a robust CMDB.
Your CMDB Quality
The quality of data within the CMDB affects the efficiency of IT service management and corporate service management. ASM Core provides a wide range of features to help you manage your CMDB, from creating CMDB records to linking CMDB entities, freezing configuration items and services and searching for CMDB records.
ASM Core's CMDB includes service level agreements, Service Request Catalogs, warranties and knowledge. It offers a comprehensive system for applying ITIL service asset and configuration management (SACM) processes, as it integrates with Incident or Problem management (IPK), Workflow Management and Service Level Management (SLM) and enables the enterprise to manage evolving relationships of items with people, internal departments and locations, other organizations and external suppliers.
It can also integrate with several third-party hardware and software discovery tools such as Service Assurance Manager to detect external resources on these applications. The resources can then be imported into ASM Core as new CMDB items or be linked to existing CMDB records.
You can configure your Configuration Management Database (CMDB), by:
Configuring the CMDB Settings – includes enabling auditing for CMDB items.
Setting and definng CMDB Item Types – includes configuring sub types (or classes) to define all the levels in a multi-tiered CMDB.
Setting and defining CMDB Item Link Types – to maintain the integrity of the CMDB by defining the way in which CMDB Items can be linked.
You can also use ASM Core to track and manage the availability of all CMDB entities, by:
Activating the availability functionality, and configuring it so that notifications will be sent when thresholds and escalations levels are breached
Creating outage types, which can then be used to raise and view outages
Defining availability schedules which can then be applied to items within the CMDB to track availability
You can use integration to import CMDB items through a variety of connectors.
Finally, you can monitor the depreciation of your assets, by:
Creating depreciation schedules
Defining the parameters for methods of depreciation
Creating and defining batch run parameters for each depreciation schedule
You can then view a log of all the batch runs.
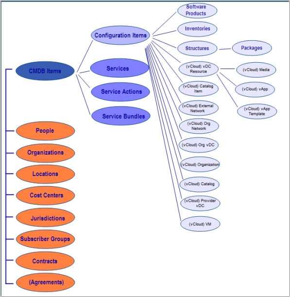
The CMDB Architecture
ASM Core's CMDB contains the following entities:

Configuration Items (CIs)
The range of entities that an organization may wish to log an incident or request against (such as a server or application)
Configuration Items, Services, Service Actions and Service Bundles are sometimes grouped together and referred to as “CMDB Items” in ASM Core.
(vCloud) Items
The system includes several CMDB item types that are specific to Cloud Provisioning. They are meant to be used in conjunction with the VMware vCloud Director Connector and constitute the base of the CMDB for management of virtual items. Each of these types is closely related to an entity type that exists in vCloud Director. One recommended usage is to create CMDB Items template based on these (vCloud) types and to use these templates when setting up Federated CMDB integration with vCloud Director.
Services, Service Actions and Service Bundles
The portfolio of services offered by your organization.
Configuration Items, Services, Service Actions and Service Bundles are sometimes grouped together and referred to as “CMDB Items” in ASM Core.
People
Analysts, Users and external contacts (analysts in charge of managing relationships with external suppliers)
Organizations
Companies (including external suppliers) and departments to which your analysts, Users and external contacts belong
Locations
Physical addresses of people and organizations
Cost Centers
Units or departments within organizations against which costs are collected and to which people can be linked.
Jurisdictions
Cost centers and organizations which analysts can select when performing asset transactions
Subscriber Groups
Groups of subscribers (people or organizations) that are allowed to order service entities from the Self Service Portal
Contracts
Warranty, support or maintenance contracts your organization has with external suppliers
Agreements
Agreements you have in place with your Users (SLAs – Service Level Agreements), internal departments (OLAs – Operational Level Agreements) and external suppliers (UCs – Underpinning Contracts) in order to enhance your service delivery.
Analysts can create individual CMDB records for each of the entity types described above, and link them as appropriate.
For example, you can use the Person entity type to create records for your Users and the Organization entity type to create records for the organizations or departments to which your Users belong, and then link these records together to reflect the relationships between Users and organizations.
The system administrator can also define Configuration Item, Service, Service Action and Service Bundle sub types.
For example, the administrator may define CI sub types such as Hardware and Software, or Service sub types such as Email, Internet and Virus Protection.
Under Hardware, the administrator may also create Hardware sub types such as Server, Printer and Router, and so on.
Analysts can then create individual records using these sub types. For example, you can use the Printer sub type to create records for each of the printers used in your organization.
Sub types inherit the properties of the parent type and can be associated with a specific screen set configured through ASM Designer to capture only the details relevant to that CMDB item type.
This ability to create a multi-tiered structure enables organizations with a large number of configuration items and services to classify their assets and use specially configured details screens for each CI and service type. This grants organizations the ability to tailor the CMDB to meet their exact requirements.
To find out more about setting up your CMDB, see Configuring your CMDB.
The structure of your CMDB will have been carefuly considered and configured during your initial implementation. Before making changes, if you have sufficient rights to do so, consider reviewing the initial documentation around the configuration of ASM and perhaps consult with Alemba Professional Services or your Account Manager. Changes to the CI Item Types could have unforeseen implications.
CMDB Entities
To learn how to add and manage CMDB entities, select the following topics:
